二类医疗器械经营首次备案
2.具有与经营范围和经营规模相适应的经营、贮存场所;具有与经营范围和经营规模相适应的贮存条件,全部委托其他医疗器械经营企业贮存的可以不设立库房;
- 立即咨询
-
全国服务热线:
400-888-7587
400-888-7587
♛ 办理条件 / Conditions
1.具有与经营范围和经营规模相适应的质量管理机构或者质量管理人员,质量管理人员应当具有国家认可的相关专业学历或者职称;
2.具有与经营范围和经营规模相适应的经营、贮存场所;具有与经营范围和经营规模相适应的贮存条件,全部委托其他医疗器械经营企业贮存的可以不设立库房;
3.具有与经营的医疗器械相适应的质量管理制度;
4.具备与经营的医疗器械相适应的专业指导、技术培训和售后服务的能力,或者约定由相关机构提供技术
政府官方原文链接:
http://www.gdzwfw.gov.cn/portal/guide/1144010434740669104442072033000
۞ 申请材料清单 / List of application materials
1、经办人授权证明 2、组织机构与部门设置说明 3、经营设施、设备目录 4、第二类医疗器械经营备案申请表 5、经营质量管理制度、工作程序等文件目录 | 6、经营范围、经营方式说明 7、经营场所、库房地址的地理位置图、平面图、房屋产权证明文件或者租赁协议(附房屋产权证明文件) 8、《营业执照》 9、法定代表人、企业负责人、质量负责人 的身份证明、学历或者职称证明 |
✪ 办理依据 / Processing basis

❈ 特殊环节依据 / Special link basis
名称 | 其他审查方式 | 时限 |
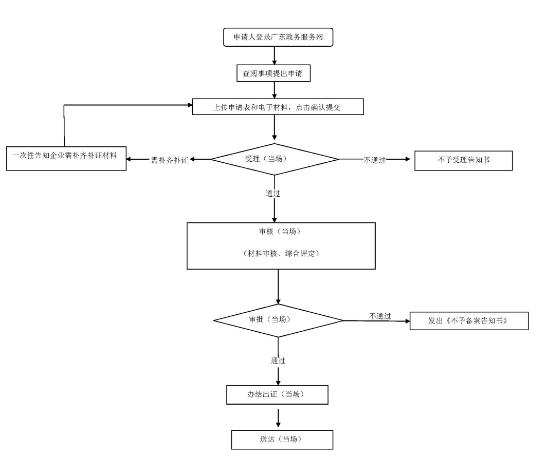
法定办结时限 | 第十二条 从事第二类医疗器械经营的,经营企业应当向所在地设区的市级食品药品监督管理部门备案,填写第二类 医疗器械经营备案表,并提交本办法第八条规定的资料(第八项除外)。 | 1(工作日) |
承诺办结时限 | 第十二条 从事第二类医疗器械经营的,经营企业应当向所在地设区的市级食品药品监督管理部门备案,填写第二类 医疗器械经营备案表,并提交本办法第八条规定的资料(第八项除外)。 | 1(工作日) |
| 到现场次数 | 0次 |
✪ 办理依据 / Processing basis
1. 法律法规名称:《医疗器械监督管理条例》 依据文号:2017年国务院令第680号修订第三十条 | 2. 法律法规名称:《医疗器械经营监督管理办法》 依据文号:2017年国家食品药品监督总局令第37号修订第四条第七条第十二条第十三条第二十三条第二十五条 |
〠 betway必威西盟体育官网入口相关服务 / Golden Eagle related services
●首次备案条件确认 ●备案所需设施清单等提供 ●备案文件编写 ●备案文件递交 ●首次备案凭证进度跟踪 |
〠 结果样本 / Results the sample

服务电话 固话:0755-86194173 手机:13502837139 | 在线客服 | 营销中心 深圳市南山区南头街道前海路3101号-90振业国际商务中心2401 |

服务电话 固话:020-82177679/020-82176911 手机:13602603195 | ![]() | |
在线客服 | ||
营销中心 广州市黄埔区科学大道50号(广州绿地中央广场)A3栋1906 |
全面解决您的研发、生产、验收、营销全流程问题

practical experience
2000多个二、三类医械项目经验沉淀,为你分配做过相同案例的实战老师。
Professional translation
汇聚7大语种专业翻译精英,多年医械行业翻译经验,能准确翻译专业名词及用语。
Software development
强大的软件研发团队,已为集团研发出成熟的项目管理软件,可提供软件定制服务。
Group supply chain
严选数十个优秀的医械行业服务机构,可为客户推荐更实惠的医械配套服务。
多次创造二三类高风险产品一次性通过的行业纪录
项目状态:已结案
项目辅导老师:李老师
项目状态:已结案
项目辅导老师:车老师
项目状态:已结案
项目辅导老师:王老师
项目状态:已结案
项目辅导老师:黄老师